CPT Drives And Power Public Company Limited
EN TH
  • Home
  • About Us
    • Vision, Mission & Core Values
    • Company Background
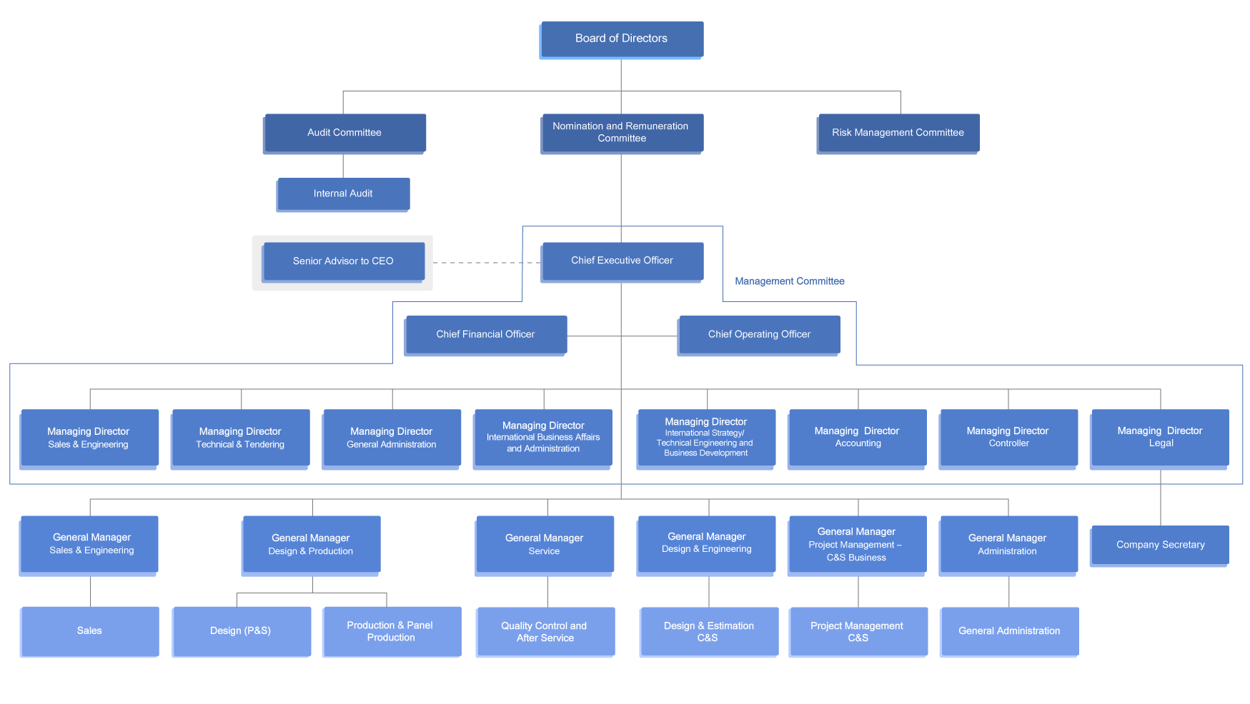
    • Organization Structure
    • Management Team
    • Board of Directors
    • Management Committee
  • Our Business
    • Cable Installation & Substation
    • Electrical Power & Control
    • Power Quality Engineering & Solution
    • Engineering Excellence Centre
    • Other Portfolio
    • Services & Maintenance
  • Customer & Partners
    • Customers
    • Partners
  • Investor Relations
    • IR Home
    • Corporate Information
    • Financial Information
    • Stock Information
    • Newsroom
    • Shareholder Information
    • Publication and Download
    • IR Calendar
    • Corporate Governance
  • Contact Us
  • Home
  • About Us
    • Vision, Mission & Core Values
    • Company Background
    • Organization Structure
    • Management Team
    • Board of Directors
    • Management Committee
  • Our Business
    • Cable Installation & Substation
      • High Voltage Substation
      • Cable & Installation
    • Electrical Power & Control
      • MV Switchgear Panel
      • LV Switchboard Panel
      • LV Solar Panel
      • Drives Solution
      • Motor & Starter Solution
      • Automation
    • Power Quality Engineering & Solution
      • Overview
      • LV Shunt Capacitor Banks Products
      • MV & HV Shunt Capacitor Banks Products
      • Harmonic Filtering Products
      • Static Var Generator (SVG/STATCOM) Products
      • Tools, software and equipment
    • Engineering Excellence Centre
      • Overview
      • Design & Engineering packages for HV Substations
      • Power System Design & Engineering
      • Power Quality Solutions (Capacitor, Filters, FACTs)
      • Power System Design & Engineering for Renewable energy (Solar, Wind, Waste-to-Power)
      • Other Services
    • Other Portfolio
      • Power Conversion & Energy Storage System
    • Services & Maintenance
  • Customer & Partners
    • Customers
      • Utility & Power Plant Market
      • Buildings & Infrastructure Market
      • Industries Market
      • Food & Beverage Market
    • Partners
  • Investor Relations
    • IR Home
    • Corporate Information
      • General Information
      • Organization Structure
      • Board of Directors
      • Management Committee
    • Financial Information
      • Financial Highlights
      • Financial Statements
      • MD&A
    • Stock Information
      • Stock Quote
      • Historical Price
    • Newsroom
      • SET Announcements
      • IR Press Releases
    • Shareholder Information
      • Dividend Policy and Payment
      • Shareholders Meeting
    • Publication and Download
      • Form 56-1 One Report and Annual Report
      • Prospectus
    • IR Calendar
    • Corporate Governance
      • Corporate Governance Policy
      • Corporate Policies
      • Whistleblowing Channel
  • Contact Us
  • IR Home
  • Corporate Information
    • General Information
    • Organization Structure
    • Board of Directors
    • Management Committee
  • Financial Information
    • Financial Highlights
    • Financial Statements
    • MD&A
  • Stock Information
    • Stock Quote
    • Historical Price
  • Newsroom
    • SET Announcements
    • IR Press Releases
  • Shareholder Information
    • Dividend Policy and Payment
    • Shareholders Meeting
  • Publication and Download
    • Form 56-1 One Report and Annual Report
    • Prospectus
  • IR Calendar
  • Corporate Governance
    • Corporate Governance Policy
    • Corporate Policies
    • Whistleblowing Channel
organization structure en
organization structure en
CPT Drives And Power Public Company Limited

CPT Drives And Power Public Company Limited

Email : info@CPTthailand.com
Tel : 02 954 2590 to 2, 02 954 2630 to 2
Copyright © 2023, CPT Drives and Power Public Company Limited All rights reserved.
  • Terms & Conditions
  • Sitemap
  • Privacy Policy
  • Cookies Policy
  • This website uses cookies to enhance your experience and providing the best service from us. Please confirm the acceptance.You can learn more about our use of cookies from our Cookie Policy

    Cookie Settings Accept All

    Privacy Preference Center

    ×
    When you visit our website, it may store or retrieve information on your browser, mostly in the form of cookies. This information might be about you, your preferences or your device and is mostly used to make the site work as you expect it to. The information does not usually directly identify you, but it can give you a more personalized web experience. Because we respect your right to privacy, you can choose not to allow some types of cookies. Click on the different category headings to find out more and change our default settings. However, blocking some types of cookies may impact your experience of the site and the services we are able to offer. More Information
    Strictly Necessary Cookies
    Always Active
    These cookies are necessary for the website to function and cannot be switched off in our systems. They are usually only set in response to actions made by you which amount to a request for services, such as setting your privacy preferences, logging in or filling in forms. You can set your browser to block or alert you about these cookies, but some parts of the site will not then work. These cookies do not store any personally identifiable information.
    Analytic Cookies
    These cookies allow us to count visits and traffic sources, so we can measure and improve the performance of our site. They help us know which pages are the most and least popular and see how visitors move around the site. All information these cookies collect is aggregated and therefore anonymous. If you do not allow these cookies, we will not know when you have visited our site.
    Confirm My Choices Accept All
    Powered by